一、考试科目概述
人体解剖学(Systematic Anatomy) 是阐述正常人体器官的形态结构、生理功能及其生长发育规律的科学;是医学重要的的支柱学科之一,是医学生的必修课。
学习人体解剖学的目的是让医学生掌握人体各器官系统的正常形态结构与毗邻关系、生长发育规律及其功能意义,为其他医学课程的学习奠定坚实的基础。只有在掌握人体正常形态结构的基础上,才能正确判断人体正常与异常,正确理解人体的生理现象和病理变化,从而对疾病做出正确的预防、诊断和治疗。
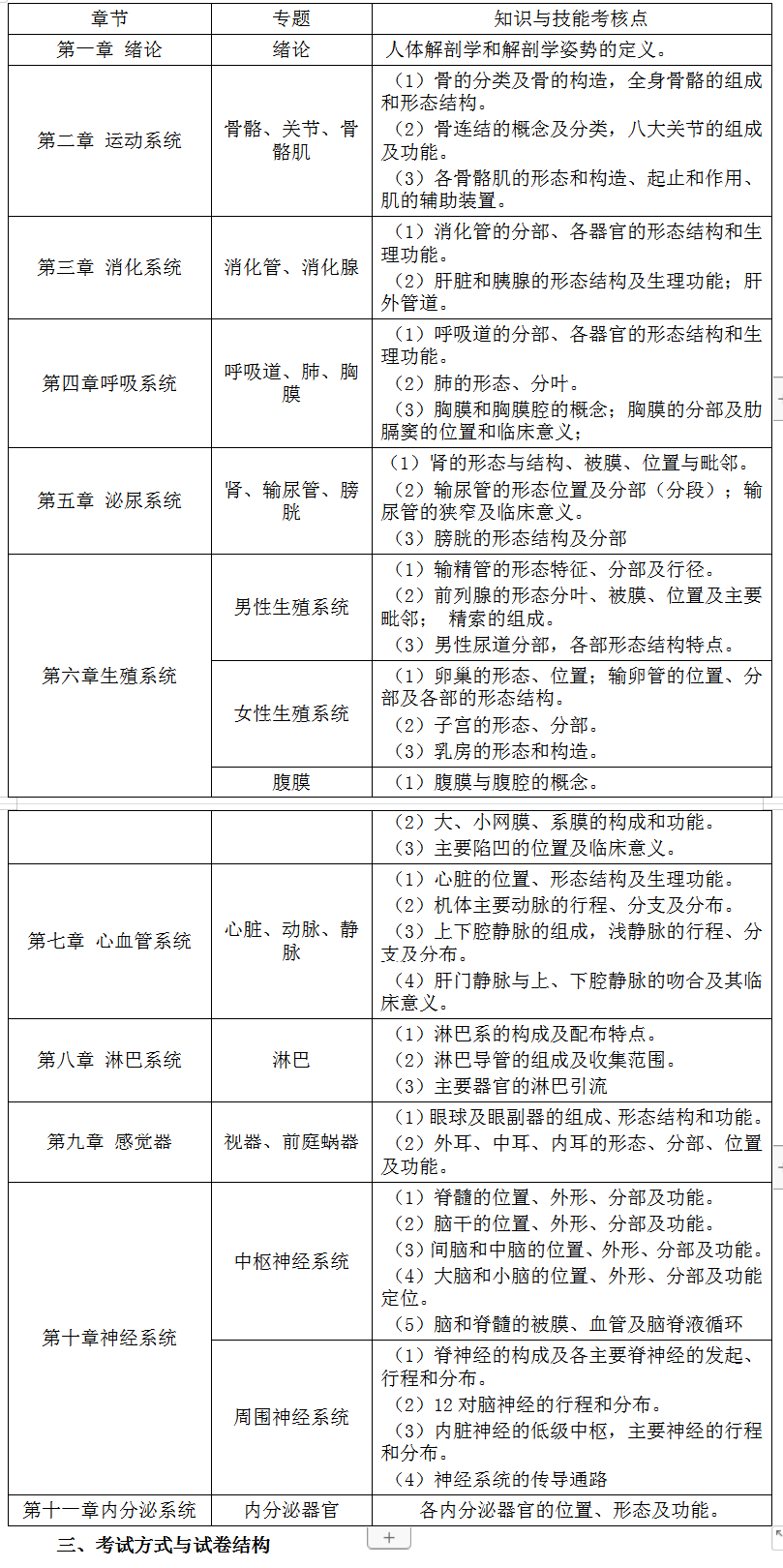
二、考试内容

三、考试方式与试卷结构
1.考试方式:闭卷,笔试
2.试卷分数:满分150分
3.考试时间:150分钟
4.题型比例:
选择题(单选) 60 题 每题 1 分,共60分
选择题(多选) 10 题 每题 2 分,共20分
名词解释题 5 题 每题 3 分,共15分
简答题 5 题 每题 5 分,共25 分
论述题 2 题 每题15分,共30 分
四、参考书目
1.《人体解剖学》,陈尚、胡小和,人民卫生出版社,2019年5月出版,ISBN号:9787117281416。